中国茶产业在2024年已迈入了万亿级规模,行业持续升温,哪些直销企业已然布局?其中又呈现了哪些趋势和特点?
导读
一、茶产业规模突破万亿
二、茶产品特点及趋势
01
茶产业规模突破万亿
“最近这两三年,大家最关注的就是新茶饮赛道,它创造了中国茶的奇迹,创造了消费的奇迹”,中国工程院院士刘仲华在10月召开的某大会上表示。
中国有悠久的种茶饮茶历史,茶产业是中国具有优势的传统产业之一。在这万亿市场当中,传统原叶茶规模约3500亿元,液态茶饮料1250亿元,新式茶饮3540亿元,深加工与健康产品1200亿元,茶文旅1000亿元左右。
同月28日,来自深圳的八马茶业在港股上市,首日涨幅超70%。这一系列的事件与数据,无一例外地向我们展示了一个生机勃勃,黑马频出的茶产业赛道
据不完全统计,共有16家直销企业推出了多款茶产品,可分为原茶、茶饮和茶衍生品三大类别。
1.原茶
原茶通常指未经过度加工、保留自然风味和原始特性的茶叶。理想华莱、天福天美仕正是直销行业中发展原茶产品的典型代表。
理想华莱深耕安化黑茶领域,推出了黑砖茶、茯砖茶、千两茶饼、天尖茶、荷香茯砖等特色茶产品。黑茶独特的发酵工艺和健康价值成为产品的核心竞争力。
背靠以茶叶为核心业务的天福集团和福建天然茶业,天福天美仕也推出了高山乌龙茶等一系列原茶产品,但如今已慢慢转型,不再作为主打产品。

2.茶饮
据不完全统计,13家直销企业推出了26款茶饮产品。与公域市场针对年轻人推出的新茶饮不同,直销企业的茶饮产品更加强调健康与功能性,主打“药食同源”成分,常加入枸杞,人参等草本原料。
完美低聚果糖沙棘茶粉就采用了中国发明专利技术“一种具有调节肠道菌群功能的复方沙棘茶制剂”,并添加了低聚果糖和红茶粉,专注调节肠道菌群,功效定位清晰。
东阿阿胶旗下品牌“锦上花”则在今年进博会上发布了新品“随心五色茶”,五色对应不同养生功效,融合了桑叶、玫瑰、黄芪、西洋参、黑枸杞等多种药食同源食材,覆盖安神、补气等日常调理需求。

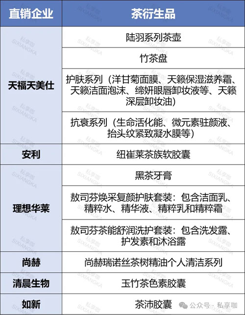
3.茶衍生品
随着科技的发展,直销企业不再满足于传统的茶饮品形式,而是通过提取茶中的有效成分,利用现代工艺推出系列茶类保健食品、日用品、美妆护肤等产品。
这种对茶产品深加工的探索,不仅提升了茶叶的附加值,也为直销企业带来了技术壁垒和竞争优势。茶叶中的茶多酚、儿茶素、茶氨酸等成分被逐一提取研究,开发出针对抗氧化、增强免疫力、改善代谢等不同功能的产品,精准对接细分市场需求。

02
茶产品特点及趋势
1.产品形态便捷化
大多数产品选择了茶包、粉剂形式。理想华莱推出的速溶黑茶具备开袋即冲、冷热皆宜等特点,适配办公、出行等高频场景。便捷的茶饮剂型日益普及,在保持产品功效的同时,打破了传统茶饮的冲泡局限,让消费者在碎片化时间里也能轻松享受茶饮。
2.功能定位精细化
各企业产品定位从 “广谱养生”转向“精准适配”,功能划分愈发细致。同时,根据年龄、生活习惯等进一步细分人群。天狮就切中高血脂人群及中老年群体,推出保健食品清益茶,满足不同人群对健康管理的定向需求。
3.茶类实体业态探索

在实体业态领域,天福天美仕、无限极、北京同仁堂、东阿阿胶均打造了线下茶饮品牌店。今年10月,同仁堂老药铺“觅气参茶”北京首店正式开门迎客。
理想华莱在湖南安化、云南普洱等地拥有多个生产基地和茶园,通过建设黑茶小镇、天下黑茶大剧院、叶子湾生态旅游度假村等项目,推动茶旅融合发展,将黑茶文化与旅游、康养相结合。
直销企业利用其独特的销售渠道和社群优势,将茶文化与健康理念深度融合,通过线下品鉴会、茶艺展示等活动,让消费者在体验茶文化的同时,接受产品信息,这种“文化+产品”的营销模式大大增强了品牌粘性。
03
总结
随着消费者对健康和生活品质要求的提高,茶这一古老饮品在直销渠道的创新表达必将迎来更广阔的发展空间。直销企业如何深耕茶产品赛道,平衡传统文化与现代科技,实现差异化竞争,将决定他们能否在这片蓝海中脱颖而出。
【特别声明:部分文字及图片来源于网络,仅供学习和交流使用,不具有任何商业用途,其目的在于传递更多的信息,并不代表本平台赞同其观点。版权归原作者所有,如涉版权或来源标注有误,请及时和我们取得联系,我们将迅速处理,谢谢!】














